KEEP TRAVELING & LOVE Château.
永續發展Château Capital Group Information
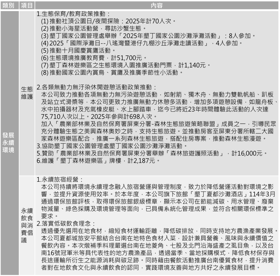
計畫與推動
推動永續發展治理架構

【企業誠信經營暨永續發展推動委員會】分組及推動策略架構

【2025年企業誠信經營暨永續發展推動委員會執行情形於2026年1月29日向董事會報告】
本公司為健全誠信經營及永續發展推動之管理,本公司設置「企業誠信經營暨永續發展推動委員會」,負責有關誠信經營、環境保護、社會參與、員工照護及公司治理政策與防範方案之制定及監督執行。有關本公司「企業誠信經營暨永續發展推動委員會」推動與執行情形如下說明:
永續目標



推動永續發展相關活動



經理人、財會、內稽人員及公司治理人員參與公司治理及財務資訊有關之進修訓練
財會人員
| 姓名 | 職稱 | 日期 | 主辦 單位 |
類別 | 課程名稱 | 人數 | 時數 | 時數小計 |
|---|---|---|---|---|---|---|---|---|
| 張曉雯 李思慧 |
財會主管 代理人 |
2025/07/24 2025/07/25 |
成功大學會計系 | 財務會計 | IFRS更新及永續資訊揭露實務分享 | 2 | 3 | 6 |
| 張曉雯 李思慧 |
財會主管 代理人 |
2025/07/24 2025/07/25 |
成功大學會計系 | 公司治理 | 上市櫃公司誠信風險之公司治理因 | 2 | 3 | 6 |
| 張曉雯 李思慧 |
財會主管 代理人 |
2025/07/24 2025/07/25 |
成功大學會計系 | 職道法責 | 「漂綠」(greenwashing)與虛偽不實永續報告書的罪與罰 | 2 | 3 | 6 |
| 張曉雯 李思慧 |
財會主管 代理人 |
2025/07/24 2025/07/25 |
成功大學會計系 | 財務會計 | ESG與企業財務績效 | 2 | 3 | 6 |
| 張曉雯 李思慧 |
財會主管 代理人 |
2025/08/21 |
台灣證券交易所 | 永續發展 | CDP問卷對應IFRS S2相關問題宣導課程 | 2 | 6 | 12 |
| 張曉雯 李思慧 |
財會主管 代理人 |
2025/11/04 |
台灣證券交易所 | 永續發展 | 114年度IFRS永續揭露準則宣導會 | 2 | 3 | 6 |
內稽人員
| 姓名 | 職稱 | 日期 | 主辦單位 | 類別 | 課程名稱 | 人數 | 時數 | 時數小計 |
|---|---|---|---|---|---|---|---|---|
| 潘素禎 | 稽核主管 | 2025/03/10 | 台灣證券交易所 | 公司 治理 |
114年度公司治理評鑑宣導會 | 1 | 3 | 3 |
| 潘素禎 | 稽核主管 | 2025/03/27 | 證券基金會 | 永續 發展 | 永續揭露實作研習暨宣導會 | 1 | 3 | 3 |
| 潘素禎 | 稽核主管 | 2025/03/28 | 證券基金會 | 永續 發展 | 永續揭露實作研習暨宣導會-實作班 | 1 | 6 | 6 |
| 劉淑貞 | 代理人 | 2025/04/19 | 內部稽核協會 | 公司 治理 |
內部稽核xChatGPT:進階協作實戰演練 | 1 | 6 | 6 |
| 潘素禎 | 稽核主管 | 2025/07/09 | 遠見天下出版股份有限公司 | 永續 發展 | 2025國泰永續金融暨氣候變遷高峰論壇 | 1 | 6 | 6 |
| 潘素禎 | 稽核主管 | 2025/08/21 | 財團法人中華民國證券暨期貨市場發展基金會 | 永續 發展 | ESG發展的應注意法律議題 | 1 | 6 | 6 |
| 潘素禎 | 稽核主管 | 2025/09/26 | 台灣證券交易所 | 公司 治理 | 114年度防範內線交易宣導會 | 1 | 3 | 3 |
| 潘素禎 | 稽核主管 | 2025/10/23 | 台灣證券交易所 | 公司 治理 | 114年度上市公司業務宣導會 | 1 | 3 | 3 |
| 潘素禎 | 稽核主管 | 2025/11/17 | 內部稽核協會 | 公司 治理 | 永續報告書之解析和永續資訊之稽核實務 | 1 | 6 | 6 |
| 劉淑貞 | 代理人 | 2025/11/27 | 內部稽核協會 | 公司 治理 | 從公司治理看薪工循環與勞動事件法 | 1 | 6 | 6 |
| 潘素禎 | 稽核主管 | 2025/12/09 | 財團法人中華民國證券暨期貨市場發展基金會 | 公司 治理 | 115年度ESG評鑑宣導會 | 1 | 3 | 3 |
治理人員
| 姓名 | 職稱 | 日期 | 主辦單位 | 類別 | 課程名稱 | 人數 | 時數 | 時數小計 |
|---|---|---|---|---|---|---|---|---|
| 張曉雯 | 治理主管 | 2025/03/10 | 台灣證券交易所 | 永續 發展 |
114年公司治理評鑑宣導說明會 | 1 | 3 | 3 |
| 張曉雯 | 治理主管 | 2025/03/27 | 台灣證券交易所 | 永續 發展 |
永續揭露實作研習暨宣導會 | 1 | 3 | 3 |
| 張曉雯 | 治理主管 | 2025/03/28 | 台灣證券交易所 | 永續 發展 |
永續揭露實作研習暨宣導會 | 1 | 6 | 6 |
| 張曉雯 | 治理主管 | 2025/07/09 | 台灣證券交易所 | 永續 發展 |
2025國泰永續金融暨氣候變遷高峰論壇 | 1 | 6 | 6 |
| 全體員工 | 其他治理人員 | 2025/07/09 | 行政管理部 | 永續 發展 |
NO.15ESG企業永續與盤查 | 58 | 8 | 464 |
| 張曉雯 | 治理主管 | 2025/08/28 | 中華公司治理協會 |
永續
發展
|
溫室氣體管理實作工作坊暨永續發展宣導會 | 1 | 3 | 3 |
| 張曉雯 | 治理主管 | 2025/08/29 | 中華公司治理協會 | 永續 發展 |
溫室氣體管理實作工作坊暨永續發展宣導會 | 1 | 6 | 6 |
| 張曉雯 | 治理主管 | 2025/09/26 | 台灣證券交易所 | 永續 發展 |
114年度防範內線交易宣導會 | 1 | 3 | 3 |
| 全體員工 | 其他治理人員 | 2025/09/29 | 行政管理部 | 永續 發展 |
NO.16碳排與環境生態 | 33 | 8 | 264 |
| 張曉雯 | 治理主管 | 2025/10/22 | 台灣證券交易所 | 公司 治理 |
114年度上市公司業務宣導會 | 1 | 3 | 3 |
| 全體員工 | 其他治理人員 | 2025/10/23 | 行政管理部 | 永續 發展 |
NO.16碳排與環境生態 | 16 | 8 | 128 |
| 全體員工 | 其他治理人員 | 2025/10/30 | 行政管理部 | 永續 發展 |
NO.16碳排與環境生態 | 15 | 8 | 120 |
| 高文玲 | 治理人員 | 2025/11/14 | 證券商業同業公會 | 公司 治理 |
勞動檢查及勞動法令常見爭議與案例 | 1 | 3 | 3 |
| 高文玲 | 治理人員 | 2025/11/14 | 證券商業同業公會 | 公司 治理 |
全球總體經濟及重點產業趨勢分析 | 1 | 3 | 3 |
| 全體員工 | 其他治理人員 | 2025/11/17 | 行政管理部 | 永續 發展 |
NO.15ESG企業永續與盤查 | 9 | 8 | 72 |
| 高文玲 | 治理主管 | 2025/12/09 | 台灣證券交易所 | 永續 發展 |
115年度ESG評鑑宣導會 | 1 | 3 | 3 |
推動永續發展教育訓練
| 課程名稱 | 人數 | 時數 | 時數小計 |
|---|---|---|---|
| 114年公司治理評鑑宣導說明會 | 1 | 3 | 3 |
| 永續揭露實作研習暨宣導會 | 1 | 3 | 3 |
| 永續揭露實作研習暨宣導會 | 1 | 6 | 6 |
| 2025國泰永續金融暨氣候變遷高峰論壇 | 1 | 6 | 6 |
| NO.15ESG企業永續與盤查 | 58 | 8 | 464 |
| CDP問卷對應IFRS S2相關問題宣導課程 | 2 | 6 | 12 |
| ESG發展法律議題 | 1 | 6 | 6 |
| 溫室氣體管理實作工作坊暨永續發展宣導會 | 1 | 3 | 3 |
| 溫室氣體管理實作工作坊暨永續發展宣導會 | 1 | 6 | 6 |
| NO.16碳排與環境生態 | 33 | 8 | 264 |
| NO.16碳排與環境生態 | 16 | 8 | 128 |
| NO.16碳排與環境生態 | 15 | 8 | 120 |
| 114年度IFRS永續揭露準則宣導會 | 2 | 3 | 6 |
| NO.15ESG企業永續與盤查 | 9 | 8 | 72 |
| 115年度ESG評鑑宣導會 | 1 | 3 | 3 |
| 1,102 |
-
利害關係人溝通專區
利害關係人服務專員 潘小姐
電話: 886-8-886-2377分機6013
Email: accusation@ktchateau.com.tw

