KEEP TRAVELING & LOVE Château.
永續發展Château Capital Group Information
利害關係人溝通
企業要永續經營,風險管控與危機處理管理更為重要。企業與各利害關係人是相輔相成的,企業應善盡社會責任,也應致力發展產業的同時,應承擔起扮演好企業社會公民的責任。企業永續經營是需要凝聚所有利害關係人之共識,方能創造企業的最大價值。因此,夏都重視與各利害關係人間的溝通管道及關切議題,方能共創共享企業經營的成果。
2025年重大議題經由本公司「企業誠信經營暨永續發展推動委員會」以GRI標準內涵鑑別出19項議題,依此19項議題編製利害關係人關注度及衝擊度問卷,提供七大類利害關係人對公司治理、環境及人權(社會責任)等面向相關之永續議題,依其對19項議題所關注或衝擊程度的調查。回收問卷113份,經統計分析各利害關係人對此19項重大議題關注結果排序分佈圖(如下圖);經「企業誠信經營暨永續發展推動委員會」各委員討論後,訂定10項重大主題,涵蓋了顧客隱私、顧客健康安全、反貪腐、勞雇關係、職業安全衛生、行銷與標示、員工多樣化與平等機會、經濟與績效、不歧視及廢棄物等,期許與利害關係人所關注之議題,以期更有效推動永續治理暨公司各項策略的推動。

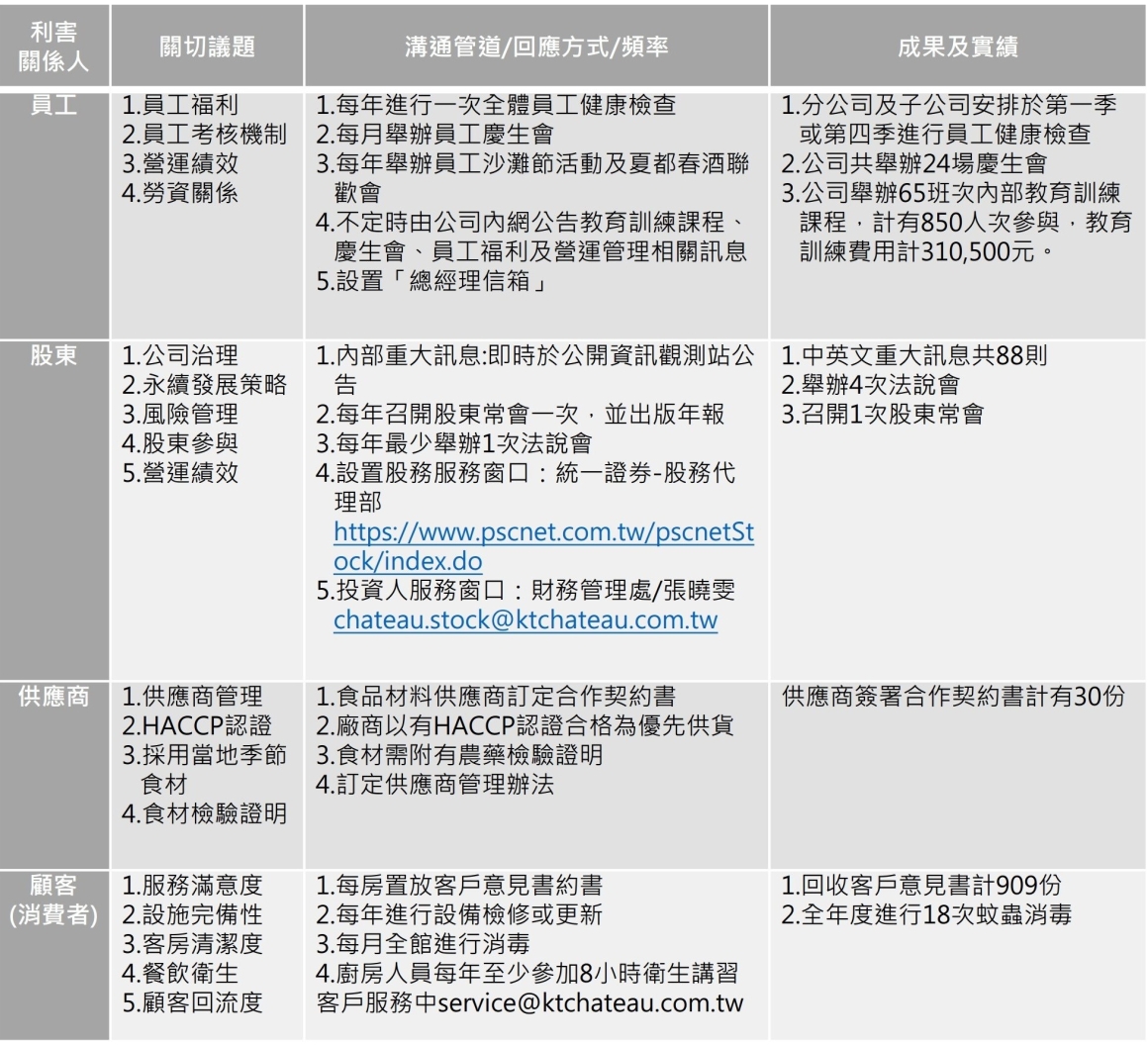
2025年執行與成效:


參考AA1000 SES利害關係人議合標準,(1)依賴程度(Dependency)、(2)責任(Responsibility) 、(3)關注度(Tension) 、(4)影響力(Influence)及(5)多元觀點(Diverse Perspectives)等面向評估,依其互動頻率及營運重要性鑑別出七類關鍵利害關係人,分別為員工、供應商、顧客(消費者) 、股東、社區居民、中央及地方政府與大專院校及建教合作學校等。
2025年重大議題經由本公司「企業誠信經營暨永續發展推動委員會」以GRI標準內涵鑑別出19項議題,依此19項議題編製利害關係人關注度及衝擊度問卷,提供七大類利害關係人對公司治理、環境及人權(社會責任)等面向相關之永續議題,依其對19項議題所關注或衝擊程度的調查。回收問卷113份,經統計分析各利害關係人對此19項重大議題關注結果排序分佈圖(如下圖);經「企業誠信經營暨永續發展推動委員會」各委員討論後,訂定10項重大主題,涵蓋了顧客隱私、顧客健康安全、反貪腐、勞雇關係、職業安全衛生、行銷與標示、員工多樣化與平等機會、經濟與績效、不歧視及廢棄物等,期許與利害關係人所關注之議題,以期更有效推動永續治理暨公司各項策略的推動。
重大議題鑑別
| 200系列 公司治理 |
300系列 環境 |
400系列 人權(社會責任) |
|||
|---|---|---|---|---|---|
| 2024年 | 2025年 | 2024年 | 2025年 | 2024年 | 2025年 |
| 201經濟績效 204採購實務 205反貪腐 |
201經濟績效 204採購實務 205反貪腐 |
301物料 302能源 304生物多樣性 305碳排放 306廢棄物 308供應商環境評估 |
301物料 302能源 304生物多樣性 305碳排放 306廢棄物 308供應商環境評估 |
401勞雇關係 403職業安全衛生 404訓練及教育 405員工多樣化與平等機會 406不歧視 413當地社區 414供應商社會評估 416顧客健康安全 417行銷與標示 418顧客隱私 |
401勞雇關係 403職業安全衛生 404訓練及教育 405員工多樣化與平等機會 406不歧視 413當地社區 414供應商社會評估 416顧客健康安全 417行銷與標示 418顧客隱私 |
重大主題矩陣圖

推動永續發展兼職單位:董事長室
利害關係人相關議題及管道
| 利害關係人 | 溝通管道 | 關切議題 |
|---|---|---|
| 員工 | 職工福利委員會、勞資會議、意見箱、員工申訴專線 | 薪資福利、基本人權、升遷管道、工作環境、勞動條件提昇、職業安全衛生、溝通及申訴管道 |
| 股東 | 股東大會、年報、永續經營報告書、 政府公開資訊、服務信箱與電話 |
經營績效、資訊揭露透明度、公司治理、風險管理、財務資訊 |
| 供應商 | 企業誠信守則、供應商評鑑、 利害關係人申訴信箱 |
採購管理辦法、職業安全衛生管理、作業環境 |
| 顧客 (消費者) |
客戶意見書、客訴專線、客服信箱 | 服務品質、客戶隱私權、住房品質 |
| 當地社區居民 | 社區活動參與、平日拜訪與溝通 | 社區關懷、回饋行動、環保議題、生態保護 |
政府機關 (中央及地方) |
不定期參與政府舉辦會議、 政策與議題合作、相關專案倡導 |
法規遵循、能源管理、溫室氣體管理、污染防治、提昇文化觀光活動 |
| 大專院校及建教合作學校 | 電子信箱 親自拜訪 |
社區關懷、回饋行動、人才留用、薪資福利 |
利害關係人相關議題、溝通管道及回應
本公司企業誠信經營暨永續發展推動委員會依循【規劃-執行-成效】之管理運作、鑑別與利害關係人相關之議題,就其各面向之執行與成效,於每年第一季呈送董事會報告。2025年度執行情形由主任委員於2026年1月29日向董事會報告。2025年執行與成效:


-
利害關係人溝通專區
利害關係人服務專員 潘小姐
電話: 886-8-886-2377分機6013
Email: accusation@ktchateau.com.tw

